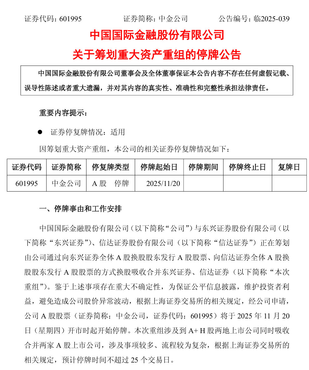
央视网消息:11月19日晚,中金公司、东兴证券、信达证券发布《关于筹划重大资产重组的停牌公告》,三家公司正在筹划由中金公司通过向东兴证券全体A股换股股东发行A股股票、向信达证券全体A股换股股东发行A股股票的方式换股吸收合并东兴证券、信达证券。
本次重组有助于加快建设一流投资银行,支持金融市场改革与证券行业高质量发展。通过重组各方能力资源的有机结合、优势互补,力争在合并后实现规模经济和协同效应,提高公司服务国家战略和实体经济的质效,并提升股东回报水平。

落实国家政策,践行国家战略,服务实体经济
国家金融监管总局印发《关于促进金融资产管理公司高质量发展提升监管质效的指导意见》,引导金融资产管理公司聚焦主责主业,深化改革转型发展,不断提升服务化解金融和实体经济风险的质效。
2023年中央金融工作会议精神及2024年新“国九条”,明确提出要培育一流投资银行和投资机构。新“国九条”及证监会《关于加强证券公司和公募基金监管加快推进建设一流投资银行和投资机构的意见(试行)》指出,将支持头部机构通过并购重组、组织创新等方式提升核心竞争力,到2035年形成2-3家具备国际竞争力的投资银行和投资机构,核心能力居国际前列,为中国式现代化和金融强国建设贡献力量。
三家证券公司整合,是践行中央金融工作会议精神、将功能性置于首位的战略性举措。通过有效整合资源、优化布局,推动机构更聚焦于服务国家战略与实体经济的主责主业。同时,也有利于构建资本实力更强、专业能力更完备、风控体系更稳健的综合金融服务平台,从而全面提升服务质效,强化风险防范能力,为实现中国式现代化和金融强国建设提供坚实支撑。
交易各方情况介绍
中金公司近年来坚定践行金融服务实体经济使命,在国家重大战略领域持续发力,成效显著。投资银行领域,持续保持领先优势,近年完成的多个大型IPO市场标杆项目,为资本市场注入了活力,提升了中国企业的国际形象和对全球资本的吸引力。同时,深入服务“硬科技”企业融资需求,支持战略性新兴产业、前沿科技、专精特新企业上市融资。财富管理领域,持续推动从传统经纪业务向财富管理转型,引领行业发展。资产管理领域,持续完善产品布局,全面提升以权益、固收、配置、量化为核心的投研能力。股票业务领域,实现从单一经纪业务向产品业务的多元扩展,为境内外机构投资者提供“投研、销售、交易、产品、跨境”等“一站式”综合服务。固定收益领域,持续完善业务布局,初步建立了覆盖全球主要市场的固定收益、外汇和大宗商品业务平台。私募股权领域,累计管理资金规模超6,000亿元,成为耐心资本的重要力量。国际化业务领域,通过全球布局和多年积累,中金公司在中资企业境外业务已具备了一定的国际竞争能力,境外业务收入占比稳定在20%以上,保持行业领先。
2025年前三季度,中金公司实现营业收入207.6亿元,同比增长约54%;归母净利润65.7亿元,同比增长130%,增长势头强劲。截至2025年9月末,归母净资产为1,155亿元。
东兴证券成立于2008年5月,业务涵盖财富管理、投资交易、投资银行、资产管理、期货等,形成了顺逆周期双轮驱动的综合金融服务体系。2025年前三季度,东兴证券实现营业收入36.1亿元,归母净利润16.0亿元,同比增长70%。截至2025年9月末,归母净资产为296亿元。
信达证券成立于2007年9月,在破产重整等特殊资产投行领域优势突出,同时财富管理转型成效显著、债券承销实力较强,注重金融科技投入,多业务协同发展。2025年前三季度,信达证券实现营业总收入30.2亿元,同比增长28%;归母净利润 13.5亿元,同比增长53%。截至2025年9月末,归母净资产为264亿元。
并购重组蓄力,潜在价值释放打开发展新空间
截至2025年9月末,中金公司净资本规模460亿元。东兴证券和信达证券以零售经纪和自营业务为主,资本金较为充裕。根据今日收盘价,东兴证券和信达证券两家公司市值合计超1000亿。截至2024年末,东兴证券设有92家分支机构,信达证券设有104家分支机构,分别深耕福建和辽宁区域。本次合并后,根据截至2024年末数据统计,三家券商营业部合计数量位居行业第三。
中金公司的业务优势和特色与另两家证券公司形成天然互补。东兴证券和信达证券在网络、客户及资本金资源的深厚积累将与中金公司的综合投行、专业投资、跨境交易服务、财富管理等专业能力发挥互补优势,有助于合并后中金公司加强客户资源的综合服务转化,为更广泛的客户提供全方位的优质综合金融服务,实现多维度协同价值。此外,换股后借助两家资管公司股东在不良资产处置领域的专业能力,中金公司可进一步深化债务重组、风险化解、产业投行等方面的服务能力,拓展投行新型业务的协同增量空间。
合并后,中金公司将提升资本实力,实现客户资源整合,在证券行业竞争格局中进一步巩固头部优势,迎来“规模效应+业务协同”的多重业绩增长动力,推动营收结构持续优化、盈利能力稳步提升,进一步提升国家战略服务能力。
正在阅读:深化金融改革,提升服务实体经济能力——中金公司、东兴证券、信达证券宣布重组